2025.12.18
カスハラ対策を怠ると…
「求人票が出せなくなる」可能性があります
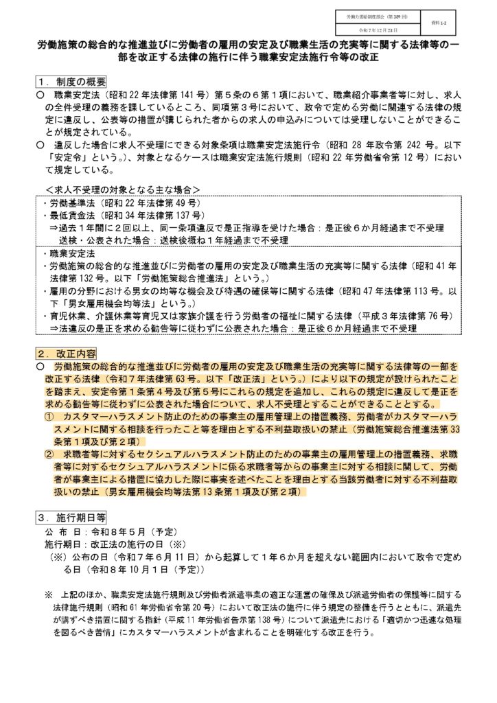
厚生労働省は、ハローワークや職業紹介事業者が求人を受理しないことができるケースとして、
カスタマーハラスメント(カスハラ)防止に関する措置義務に違反している場合などを
新たに追加する方針を示しました。
これは、労働政策審議会の分科会に
職業安定法施工例の改正案として示されたものになります。
背景には、次の法律があります
・労働施策総合推進法
・男女雇用機会均等法
これらの改正により、ハラスメント防止に関する事業主の責任がこれまで以上に
明確化されました。
この流れをうけ。採用の場面においても、企業のハラスメント対策状況が
問われることになります
【追加される主な「求人不受理」の対象】
今後、次の用じゃ場合には、求人が受理されない可能性があります。
✅カスタマーハラスメント防止の為に体制整備を行っていない
✅求職者等に対するセクハラ防止措置を講じていない
✅カスハラに関する相談を行った従業員に対して解雇や不利益な取り扱いを行った
施行予定日:2026年10月1日
今回の改正は、「職業紹介事業者だけの話」ではありません。
求人を受理するかどうかを判断するのは、ハローワークや職業紹介事業者ですが、
ハラスメント防止措置の義務があるのは、求人を出す企業側です。
その為、ハラスメント防止体制が整っていない企業は、
求人そのものが、受理されず採用活動に支障が出る可能性があります。
これからは、「採用条件」だけではなく、
職場としてハラスメントにどう向き合っているかが問われる時代です
今のうちから、
ルールづくりや相談体制の整備など
基本的な体制を整えておくことが重要です。

アーカイブ
- 2026年5月 (1)
- 2026年4月 (1)
- 2026年3月 (3)
- 2026年2月 (1)
- 2026年1月 (3)
- 2025年12月 (3)
- 2025年11月 (4)
- 2025年10月 (2)
- 2025年9月 (5)
- 2025年8月 (4)
- 2025年7月 (3)
- 2025年6月 (4)
- 2025年5月 (4)
- 2025年4月 (7)
- 2025年3月 (6)
- 2025年2月 (6)
- 2025年1月 (7)
- 2024年12月 (3)
- 2024年11月 (4)
- 2024年10月 (4)
- 2024年9月 (3)
- 2024年8月 (6)
- 2024年7月 (4)
- 2024年6月 (3)
- 2024年4月 (1)
- 2024年3月 (3)
- 2024年2月 (3)
- 2024年1月 (3)
- 2023年12月 (4)
- 2023年11月 (3)
- 2023年10月 (2)
- 2023年9月 (9)
- 2023年8月 (5)
- 2023年7月 (5)
- 2023年6月 (6)
- 2023年5月 (3)
- 2023年4月 (3)
- 2023年3月 (2)
- 2023年2月 (2)
- 2023年1月 (4)
- 2022年12月 (3)
- 2022年11月 (3)
- 2022年10月 (4)
- 2022年9月 (4)
- 2022年8月 (6)
- 2022年7月 (6)
- 2022年6月 (8)
- 2022年5月 (3)
- 2022年4月 (2)
- 2022年3月 (2)
- 2022年2月 (3)
- 2022年1月 (3)
- 2021年12月 (3)
- 2021年11月 (2)
- 2021年10月 (1)
- 2021年9月 (2)
- 2021年8月 (3)
- 2021年7月 (1)
- 2021年6月 (1)